中华网财经5月31日讯 中华网财经了解到,近日,普洱澜沧古茶股份有限公司(以下称:澜沧古茶)首次向港交所递交招股说明书,计划在主板挂牌上市,中信建投和招商证券为联席保荐人。如果,普洱澜沧古茶赴港成功上市,将有望成为“普洱茶第一股”。

根据弗若斯特沙利文报告,按2021年普洱茶产品产生的收益计算,成立于1998年1月的澜沧古茶是中国第二大普洱茶公司。按收益计,中国茶叶市场的规模从2016年的人民币2,148亿元增加到2021年的人民币3,049亿元,复合年增长率为7.3%,预计2026年将达到人民币4,080亿元,2021年至2026年的复合年增长率为6.0%;更甚者,中国的普洱茶市场预计将从2021年的人民币185亿元增加到2026年的人民币311亿元,复合年增长率为10.9%。
产品线:1966及茶妈妈
澜沧古茶目前已开发和建构两条产品线,分别为1966及茶妈妈,以及预期于2022年6月推出新产品线岩冷,以满足不同消费者群体的各种需求。1966一直专注于经典普洱茶叶产品的开发、生产和销售,成为业务基石。
茶妈妈2014年首次作为大众消费产品线推向市场。澜沧古茶利用在普洱茶方面丰富的产品开发经验,将其应用于其他类型的茶叶,如红茶、白茶和调味茶,并创造性地采用杯装茶及袋泡茶等不太传统但更方便的产品形式,丰富了茶妈妈的产品组合,澜沧古茶预期茶妈妈将成为下一个增长源头。
产品方面,澜沧古茶主要以两条产品线营销茶叶产品,即1966(经典产品线,专注于主打普洱茶爱好者及资深茶友的普洱茶叶产品)及茶妈妈(健康生活时尚产品线,产品组合面向大众顾客群),预期2022年6月推出以新中产消费者为目标的新产品线岩冷。

2021年,1966旗下共销售超过150款普洱茶叶产品,1966分为三个产品系列,即名山系列、景迈系列及实惠系列,2019-2021年,来自1966产品收益分别为2.708亿、2.991亿及4.139亿,分别占同期总收益的71.8%、73.8%及74.1%;来自茶妈妈产品的收益分别为9150万元、9480万元及1.267亿元,分别占同期总收益的24.3%、23.4%及22.7%。
经销商销售所得收益超过95%来自专营店
销售网络方面,澜沧古茶通过线下及线上渠道销售产品。线下渠道包括自营门店、经销商营运的门店及大型连锁超市。经销商营运的门店主要包括专营店,其次则为专柜。于往绩期间各年,澜沧古茶向经销商销售所得的收益中,超过95%来自专营店。线上渠道包括在中国各大电子商务平台(包括天猫、微信、抖音、快手及唯品会)的自营网店及于平台营运的网店。

专柜数量去年减少至79个
线下渠道方面,2019-2021年澜沧古茶自营门店分别为13间、17间、 26间,经销商营运门店分别为 649间、 566间、 531间,而专柜数量从2019年的202个减少至2020年的121个,并于2021年进一步减少至79个。

去年营收5.59亿
财务数据方面,招股书显示,2019年至2021年澜沧古茶收益分别为3.77亿元、4.05亿元、5.59亿元,复合年增长率达21.7%;同期,澜沧古茶年内溢利分别为0.81亿元、1.23亿元、1.29亿元。值得注意的是,销售成本由2021年的1.2亿元增加58.5%至2021年的1.902亿元。

而截止2021年12月31日,澜沧古茶年末现金及现金等价物为1.42亿元。

毛利率下滑至65.9%
毛利率方面,2019至2021年,澜沧古茶毛利率分别为58.7%、70.4%、 65.9%,总毛利率由2019年的58.7%上升至2020的70.4%,2021年下降至65.9%。公司解释为影响毛利率因素主要包括在每个特定年份推出的产品组合的差异,一般情况下,普洱熟茶产品的毛利率高于普洱生茶产品。同期间,净利润率分别为 21.6%、30.3%、23.1%,而资产负债率分别为 21.4%、16.2%、17.0%。

1966毛利率跌至71.8%
细分来看,2019至2021年,1966毛利率分别为59.2%、76.7%、71.8%,1966毛利率由2021年的76.7%下跌至2021年的71.8%,公司称主要由于2021年推出的普洱生茶产品较多,而此类产品的利率普通低于普洱熟茶产品。

茶妈妈毛利率下降至52.1%
此外,茶妈妈毛利率分别为62.5%、55.9%、52.1%,茶妈妈毛利率由2021年的55.9%下跌至2021年的52.1%,公司称主要由于陈皮普洱产品的加工成本增加使其利润率下降及较低利润率的产品的销售量增加,例如陈皮、红茶及白茶,另外其他服务及产品毛利率则分别为26.2%、26.1%、30.0%。
客户方面,2019年至2021年,澜沧古茶来自五大客户的收益合共为8360万元、8210万元及9240万元,分别占总收益的22.2%、20.2%及16.6%。同期,来自单一最大客户的收益为2230万元、2300万元及2780万元,分别占总收益的5.9%、5.7%及5.0%。2019年及2020年,全部五大客户均为经销商,2021年,四名五大客户为经销商,其余一名为大型客户。
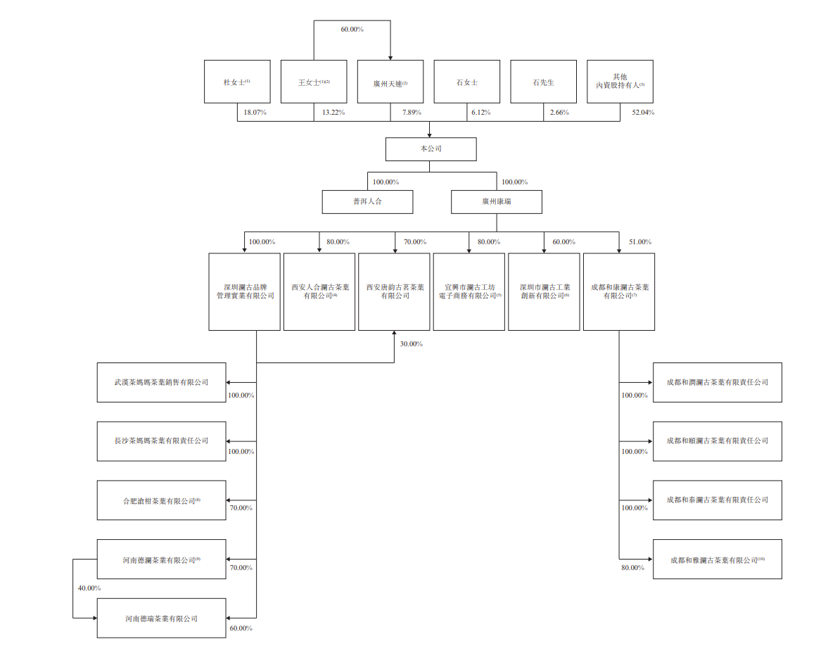
股权结构上,IPO前,杜女士及王女士控制47.96%表决权,杜女士直接实益拥有18.07%;石跃先生(杜女士的丈夫)及石艾灵女士(杜女士的女儿)分别实益拥有2.66%及6.12%;王女士直接实益拥有13.22%;此外,王女士作为其控股股东所控制的广州天速实益拥有7.89%。

澜沧古茶此次IPO募集资金将用于建立现代化物流及仓储中心、建设新生产车间及改良现有生产车间,以提高产能将用于建立销售渠道,以加强客户体验及线下门店的销售能力;用于战略投资及收购能与业务发挥协同效应的茶业商机,包括但不限于生产目前并无但未来有意生产的产品之公司;用于品牌建设及产品营销,将加大品牌建设力度,以提高品牌知名度及市场能见度;用于升级资讯科技的基础设施,进一步加强研发能力;用于拨充营运资金以及作其他一般企业用途。